中央人民政府
|
陕西省人民政府
|
汉中市人民政府
长者浏览
无障碍
网站支持IPv6
登录
|
退出
注册
|
繁体
网站首页
魅力勉县
政府信息公开
互动交流
政务服务
专题专栏
网站首页
魅力勉县
政府信息公开
互动交流
政务服务
专题专栏
当前位置:
首页
>
政府信息公开
>
财政信息
>
财政衔接资金
>
衔接资金分配情况
>
2022
map
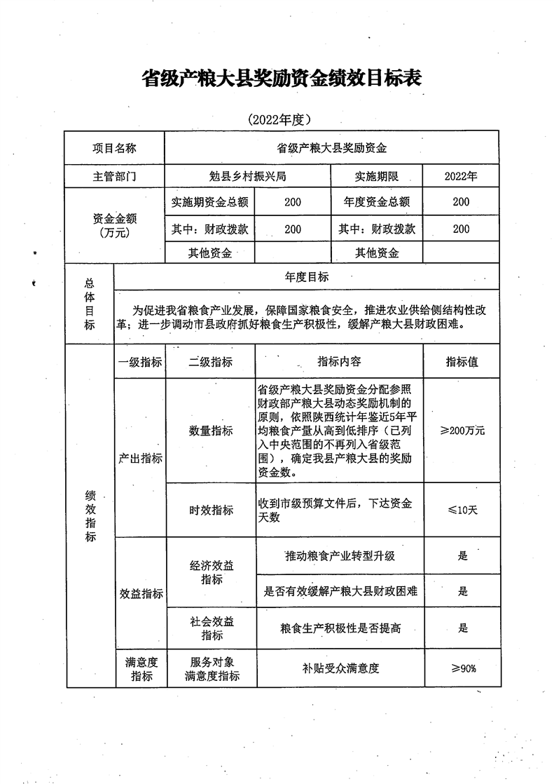
勉财涉农整发[2022]36号 关于下达2022年省级产粮大县奖励资金的通知(县级文件)
索引号:
mxczj00000/2022-000314
发布日期:
2022年11月28日 16:58
来源:
勉县财政局
发文机构:
勉县财政局
内容概述:
访问量:
【字体:
大
中
小
】
转载
扫一扫在手机打开当前页
map