中央人民政府
|
陕西省人民政府
|
汉中市人民政府
长者浏览
无障碍
网站支持IPv6
登录
|
退出
注册
|
繁体
网站首页
魅力勉县
政府信息公开
互动交流
政务服务
专题专栏
网站首页
魅力勉县
政府信息公开
互动交流
政务服务
专题专栏
当前位置:
首页
>
政府信息公开
>
六稳六保
>
教育工作
map
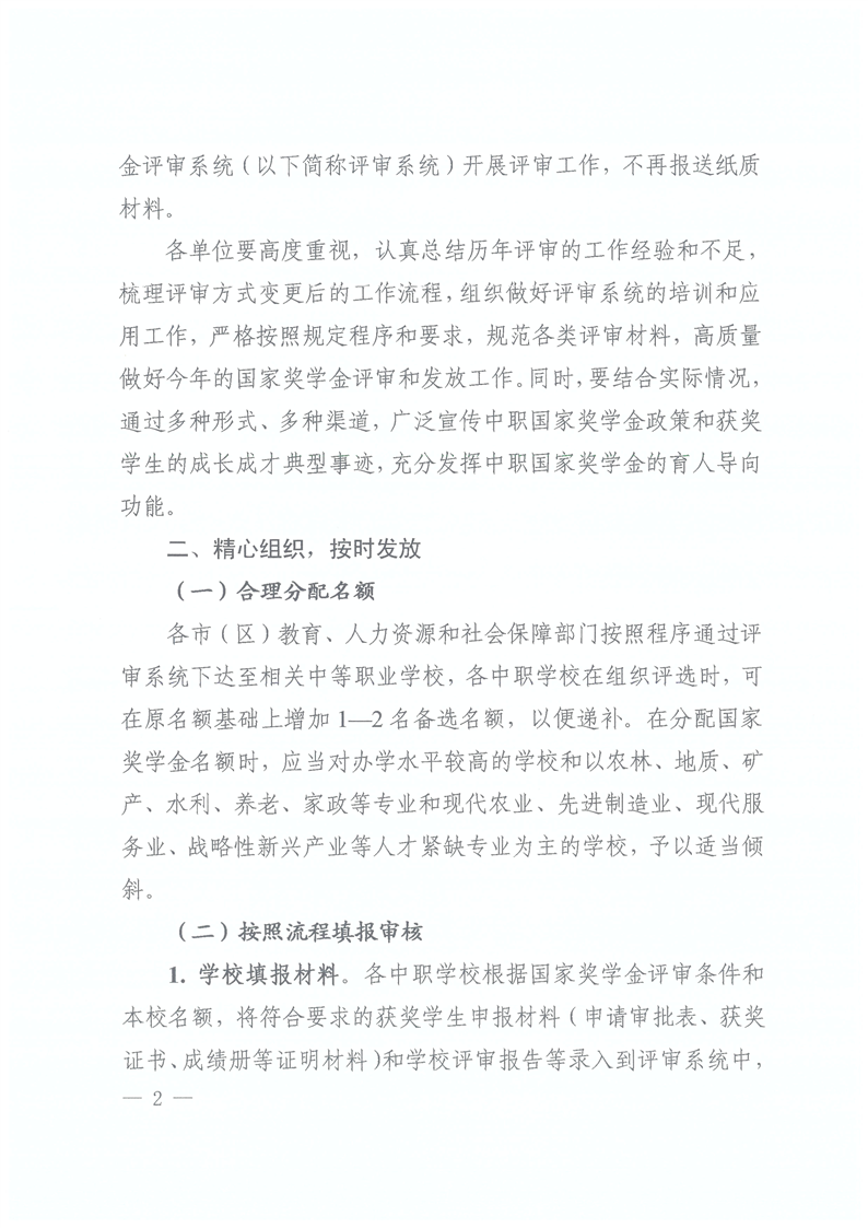
关于做好2023年中等职业教育国家奖学金评审发放有关工作的通知
索引号:
mxjytyj000/2023-000007
发布日期:
2023年11月02日 15:22
来源:
陕西省教育厅 人力资源和社会保障厅
发文机构:
勉县学校后勤管理服务中心
内容概述:
中职国家奖学金
访问量:
【字体:
大
中
小
】
转载
扫一扫在手机打开当前页
map