中央人民政府
|
陕西省人民政府
|
汉中市人民政府
长者浏览
无障碍
网站支持IPv6
登录
|
退出
注册
|
繁体
网站首页
魅力勉县
政府信息公开
互动交流
政务服务
专题专栏
网站首页
魅力勉县
政府信息公开
互动交流
政务服务
专题专栏
当前位置:
首页
>
政府信息公开
>
重点领域
>
安全生产
map
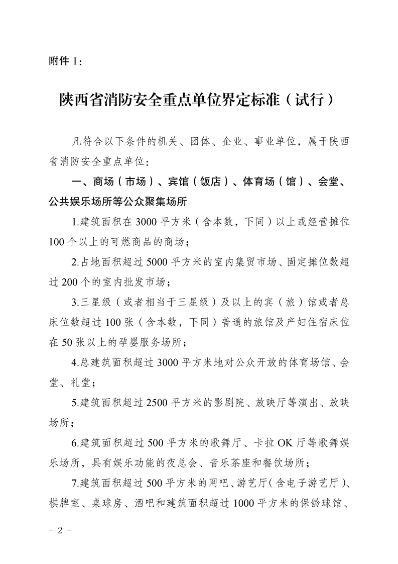
勉县消防救援大队关于申报消防安全重点单位的公告
索引号:
mxyjglj000/2025-000011
发布日期:
2025年02月24日 10:02
来源:
勉县消防救援大队
发文机构:
勉县消防救援大队
内容概述:
访问量:
【字体:
大
中
小
】
转载
扫一扫在手机打开当前页
map