当前位置: 首页 > 政府信息公开 > 重点领域 > 环境保护
Baidu
map

汉中石门固体废物处置有限公司土壤和地下水自行监测报告(2024年)

  • 索引号:

    ssthjjmxfj/2024-000032
  • 发布日期:

    2024年12月31日 16:14
  • 来源:

    汉中市生态环境局勉县分局
  • 发文机构:

    汉中市生态环境局勉县分局
  • 内容概述:














































































































































Baidu
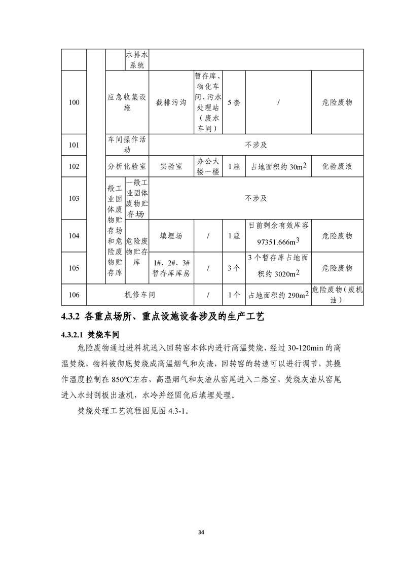
map