当前位置: 首页 > 政府信息公开 > 重点领域 > 环境保护
Baidu
map

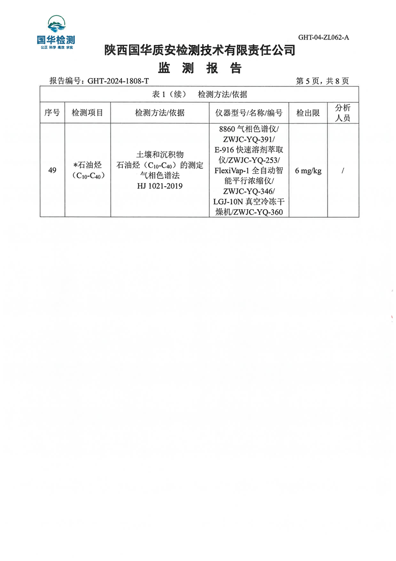
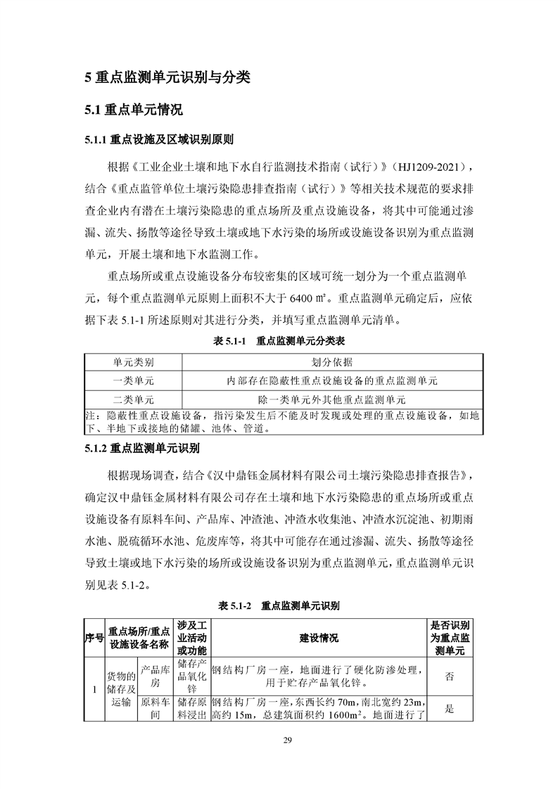
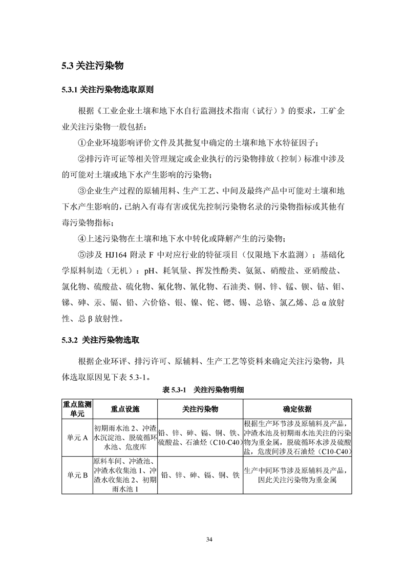
汉中鼎钰金属材料有限公司2024年度地下水和土壤自行监测报告

  • 索引号:

    ssthjjmxfj/2024-000033
  • 发布日期:

    2024年12月31日 16:47
  • 来源:

    汉中市生态环境局勉县分局
  • 发文机构:

    汉中市生态环境局勉县分局
  • 内容概述:









































































































Baidu
map