中央人民政府
|
陕西省人民政府
|
汉中市人民政府
长者浏览
无障碍
网站支持IPv6
登录
|
退出
注册
|
繁体
网站首页
魅力勉县
政府信息公开
互动交流
政务服务
专题专栏
网站首页
魅力勉县
政府信息公开
互动交流
政务服务
专题专栏
当前位置:
首页
>
专题专栏
>
历史专题
>
省生态环境保护督察
map
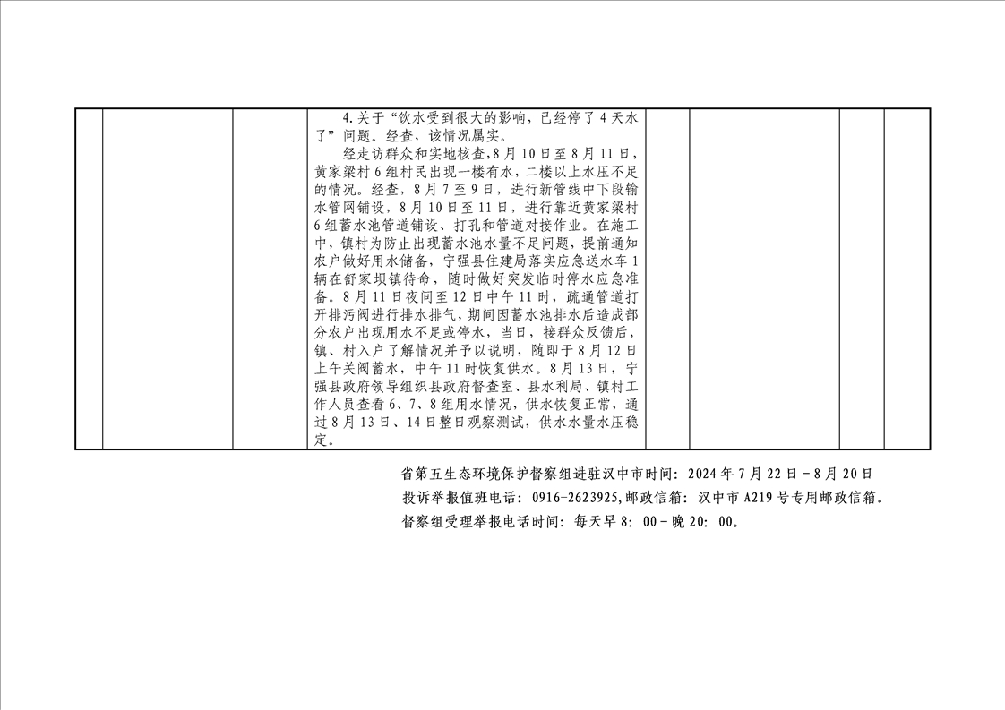
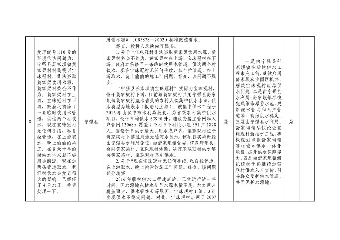
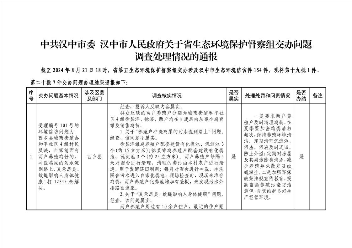
中共汉中市委 汉中市人民政府关于省生态环境保护督察组交办问题调查处理情况的通报(第十九批1件、第二十批7件)
发布时间: 2024-08-21 18:29:25
来源:
汉中市生态环境局
访问量:
字体:【
大
中
小
】
转载
发布时间:2024-08-21 18:29
来源:
汉中市生态环境局
扫一扫在手机打开当前页
map